Sejarah Fakultas Kesehatan Masyarakat UNAND

Pendirian Fakultas Kesehatan Masyarakat Universitas Andalas (FKM Unand) berawal dari Program Studi Ilmu Kesehatan Masyarakat yang berada di bawah Fakultas Kedokteran Universitas Andalas (PSIKM FK UNAND). Program studi ini berdiri tahun 2000 seiring dengan dikeluarkannya Surat Keputusan Dirjen Perguruan Tinggi No. 400/DIKTI/Kep/2000 tanggal 30 November 2000. Tujuan pendirian PSIKM FK Unand adalah untuk mendidik tenaga ahli kesehatan masyarakat setingkat Srata 1 (Sarjana) yang diharapkan mampu menangani masalah-masalah kesehatan masyarakat di wilayah Sumatera Bagian Tengah khususnya dan Indonesia umumnya.

Pendirian Program Studi Ilmu Kesehatan Masyarakat Fakultas Kedokteran Universitas Andalas awalnya tahun 1981 yang digagas oleh dr. H. Zulkarnain Agus, MPH, MSc sebagai Kepala Bagian Ilmu Gizi Fakultas Kedokteran Universitas Andalas (FK.Unand) dan dr. Bastian Manalu (alm) pada waktu itu sebagai Kepala Bagian PH (Public Health) di Fakultas Kedokteran Universitas Andalas. Pada tahun 1983 dibuatlah proposal pendirian Program Studi Ilmu Kesehatan Masyarakat (PSIKM) yang diajukan ke Rektor Universitas Andalas (Unand) dan didukung oleh Walikota Padang saat itu yaitu Syahrul Ujud, SH. Pada tahun yang sama diundang dr. Sudjana Jatiputra, MPH dari Fakultas Kesehatan Masyarakat Universitas Indonesia (FKM UI) untuk mempelajari kemungkinan pendirian Prodi IKM di lingkungan Unand.

Undang-undang No. 22 tahun 1999 tentang otonomi daerah menyatakan bahwa proses perencanaan dan pembinaan kesehatan didesentralisasikan ke kabupaten/kota, sehingga dibutuhkan sumber daya manusia kabupaten/ kota yang berkualifikasi dan siap menerima otonomi daerah. Untuk itu perlu disiapkan tenaga ahli dibidang kesehatan masyarakat yang handal. Berdasarkan hal tersebut pada tahun 1999 dibuat kembali proposal tentang pendirian Prodi IKM oleh beberapa dosen IKM dan Ilmu Gizi FK.Unand yang diajukan ke CHS (Consorsium Health Sciences). Kemudian CHS mengirim Prof. DR. Amal Sa‟af, MPH sebagai staf ahli CHS untuk melakukan visitasi ke IKM dan Ilmu Gizi FK.Unand. Hasil pertemuan tersebut ditindaklanjuti dengan mengadakan Lokakarya I pada tanggal 8 Mei 1999 membahas tentang struktur organisasi Prodi IKM FK.Unand. Selanjutnya diadakan Lokakarya II membahas tentang proses belajar mengajar. Hasil kedua lokakarya adalah tersusunnya kurikulum dan silabus proses belajar mengajar di Prodi IKM FK.Unand. Pada waktu itu disetujui pembukaan tiga peminatan (bagian) yaitu Epidemiologi, Gizi Masyarakat dan Administrasi dan Kebijakan Kesehatan (AKK). Selanjutnya hasil lokakarya tersebut dikirimkan ke CHS.

Tujuan pendirian Prodi IKM FK.Unand saat itu adalah sebagai berikut:

  • Untuk mempersiapkan tenaga terampil di bidang kesehatan masyarakat setingkat S-1 di wilayah Sumatera Bagian Tengah untuk menghadapi otonomi daerah dalam memecahkan masalah kesehatan masyarakat secara kritis, kreatif, inovatif dan bermoral.
  • Mendukung program pembangunan pemerintah dalam mengembangkan potensi masyarakat melalui sektor perguruan tinggi.

Pada awal berdirinya (tahun akademik 2000/2001), Prodi IKM FK.Unand menerima mahasiswa sejumlah 59 orang melalui jalur Intake D3, yang sudah bekerja di berbagai instansi pemerintah di Provinsi Sumatera Barat dan Provinsi tetangga (Riau, Jambi, Bengkulu). Kemudian pada tahun 2006 mulai menerima mahasiswa melalui Seleksi Penerimaan Mahasiswa Baru (SPMB)/Reguler.

Banyaknya perkembangan yang dilalui PSIKM semenjak didirikan diiringi dengan tingginya minat masyarakat, Fakultas Kedokteran sebagai induk PSIKM mengembangkan Prodi menjadi sebuah Fakultas yang dipelopori oleh Dekan Fakultas Kedokteran, yaitu Dr. dr. Masrul , M.Sc dan dekan sebelumnya, Prof. Dr. Fadil Oenzil. Pengembangan PSIKM menjadi FKM pun akhirnya terwujud dengan diresmikannya Fakultas Kesehatan Masyarakat Universitas Andalas (FKM Unand) oleh Rektor Unand saat itu, Dr. Werry Darta Taifur, SE. MA, pada hari Jumat tanggal 13 Juli 2012. PSIKM yang saat itu telah menyandang nama menjadi FKM memiliki 28 orang staf pengajar, yang semuanya telah berpendidikan S2 dan sebagian besar sedang menyelesaikan S3 di dalam dan luar negeri. Saat ini (sampai dengan Tahun 2016), FKM Unand sudah memiliki 9 orang staf pengajar dengan kualifikasi pendidikan S3 (Doktor).

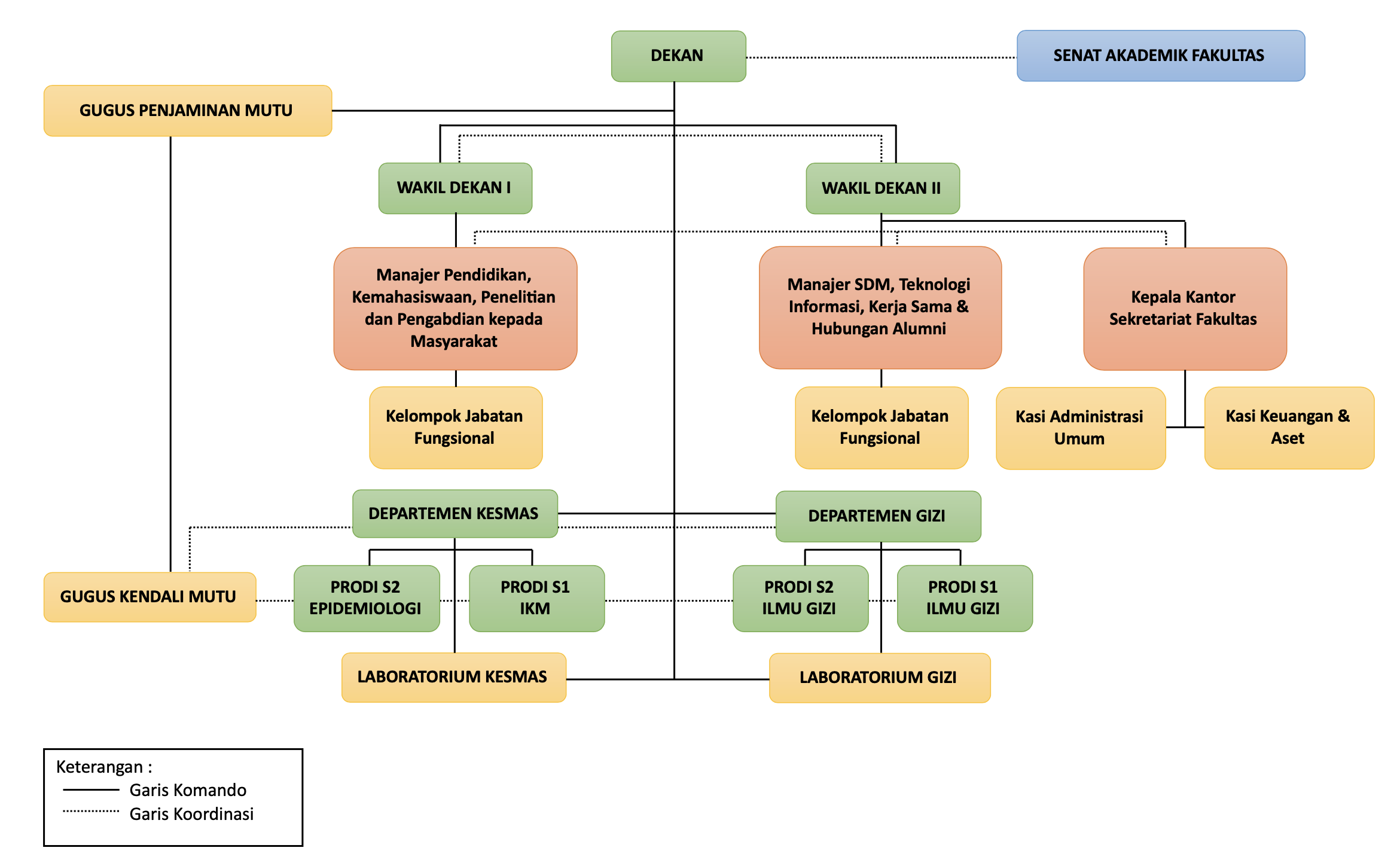
Fakultas Kesehatan Masyarakat Universitas Andalas (FKM Unand) saat ini memiliki 2 Program Studi yaitu Program Studi S-1 Kesehatan Masyarakat (Prodi S-1 Kesehatan Masyarakat) dan Program Studi Gizi atau (Prodi Gizi). Prodi IKM yang didirikan sejak tahun 2012 terdiri dari 5 Bagian keilmuan yaitu Bagian Epidemiologi dan Biostatistik, Bagian Administrasi dan Kebijakan Kesehatan (AKK), Bagian Gizi, Bagian Kesehatan Reproduksi (Kespro) dan Bagian Kesehatan Keselamatan Kerja dan Kesehatan Lingkungan (K3Kesling), sedangkan Prodi Gizi yaitu program studi yang baru dibentuk pada tahun 2014. Pendirian Prodi Gizi didasarkan pada data dan fakta di lapangan tentang kebutuhan tenaga ahli gizi, selain itu Bagian Gizi merasa terpanggil dan berkeinginan kuat untuk membuka Program Studi Gizi (Prodi Gizi) untuk menjadi bagian dari program pemerintah, dengan harapan Prodi Gizi dapat menjadi salah satu sarana pendidikan yang dapat menjawab tantangan masalah gizi untuk daerah Sumatera Barat dan sekitarnya.

Fakultas Kesehatan Masyarakat saat ini memiliki tenaga pendidik dengan kualifikasi pendidikan S3 lebih dari 30% dan adanya penambahan dosen CPNS sejumlah 24 orang membuat rasio dosen dan mahasiswa sudah sesuai dengan ketentuan (ideal). Oleh karena itu, mulai tahun akademik 2019/2020, FKM Unand mulai menerima mahasiswa Pasca Sarjana (S2) Program Studi Magister Epidemiologi (S2 Epidemiologi). Prodi S-2 Epidemiologi FKM Unand sebagai Prodi pertama dan satu-satunya di bidang epidemiologi di Wilayah Sumatera ini diharapkan dapat menjadi pionir dalam mencetak lulusan yang ahli dalam bidang epidemiologi di wilayah Sumatera, dan diharapkan dapat membantu pemerintah untuk menjawab tantangan masalah kesehatan di masa depan serta mengatasi permasalahan kesehatan di Indonesia terutama di Propinsi Sumatera Barat. Program studi ini dibuka berdasarkan Keputusan Menteri Riset, Teknologi dan Pendidikan Tinggi Republik Indonesia (Kemenristekdikti RI) Nomor 571/KPT/I/2019 tentang izin pembukaan Program Studi Epidemiologi Program Magister Pada Universitas Andalas di Kota Padang.

Sambutan Dekan FKM Unand

Selamat datang di Fakultas Kesehatan Masyarakat, tempat kami berkomitmen untuk memajukan ilmu kesehatan dan kesejahteraan masyarakat. Melalui pendidikan, penelitian, dan pengabdian masyarakat, kami berupaya mencetak lulusan yang mampu memberikan kontribusi nyata dalam menghadapi tantangan kesehatan global.

Sebagai fakultas yang dinamis dan inovatif, kami terus beradaptasi dengan perkembangan ilmu pengetahuan dan teknologi untuk meningkatkan kualitas pendidikan dan pelayanan kepada masyarakat. Kami percaya bahwa kolaborasi, integritas, dan semangat pengabdian adalah kunci untuk menciptakan lingkungan akademik yang produktif dan berdampak luas. Kami mengundang Anda untuk bersama-sama menjadikan kesehatan masyarakat sebagai prioritas dalam membangun masa depan yang lebih baik

About Images

Dr. dr. Dien Gusta Anggraini Nursal, M.K.M

Dekan Fakultas Kesehatan Masyarakat (FKM) Universitas Andalas (Unand) periode 2024-2029

dilantik oleh Rektor Universitas Andalas, Efa Yonnedi, Ph.D., pada 26 Juni 2024 di Convention Hall Kampus Limau Manis.

Visi Misi

PPID FKM Unand Garda Terdepan dalam Pelayanan Prima Keterbukaan Informasi Publik Untuk Mewujudkan Fakultas Terkemuka dan Bermartabat

  • Berorientasi Informasi dan Visualisasi Berbasis Digitalisasi.
  • Pelayanan yang Profesional, Transparan, dan Akuntabel.
  • Pelayanan Prima terhadap Publik Internal dan Eksternal.

Fakultas Kesehatan Masyarakat Universitas Andalas (FKM UNAND) menargetkan untuk menjadi fakultas unggul di tingkat internasional, khususnya di Asia Tenggara, dalam hal pendidikan kesehatan masyarakat. fokus pada pencegahan penyakit dan kebijakan kesehatan yang efektif. membentuk lulusan yang kompeten di bidang manajemen bencana, mengingat urgensi bidang ini dalam konteks kesehatan masyarakat​serta terus meningkatkan kualitas penelitian dan pengabdian masyarakat yang relevan, guna memberikan dampak nyata pada perbaikan kesehatan masyarakat, baik di Indonesia maupun di tingkat global.

FKM UNAND berkomitmen pada peningkatan kesehatan masyarakat melalui pendidikan, penelitian, dan pengabdian kepada masyarakat. Lulusan diharapkan dapat menjadi tenaga profesional yang mampu berkontribusi dalam pencegahan penyakit, promosi kesehatan, serta peningkatan kualitas hidup masyarakat secara keseluruhan​

Struktur Organisasi